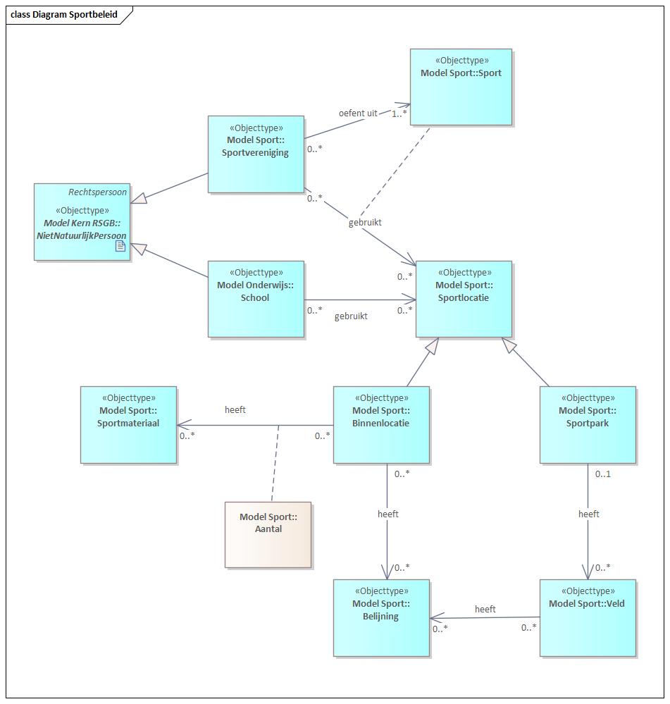
Sport
Om het sportbeleid op een goede manier in beeld te houden worden sportlocaties in de stad geadministreerd. Een ‘Sportlocatie’ kan een ‘Sportpark’ met meerdere velden zijn, of een ‘Binnenlocatie’. Met ‘Belijning’ wordt de soort belijning aangeduid op de locatie, denk hierbij aan: voetbal, handbal, basketbal. Locaties met verschillende belijning worden immers voor verschillende sporten gebruikt, en zijn niet zomaar door iedere sportvereniging te gebruiken. Een ‘belijning’ hoort dan ook bij een ‘Sport’. Alleen voor ‘Binnenlocaties’ worden ‘Sportmaterialen’ geadministreerd.
‘Sportlocaties’ worden gebruikt door een ‘Sportvereniging’ en/of een ‘School’. Vaak worden de locaties door de school aan de sportvereniging verhuurd. Scholen en Sportverenigingen zijn ‘Niet-natuurlijke Personen’. Een ‘Sportvereniging’ voert 1 of meer ‘Sporten’ uit.
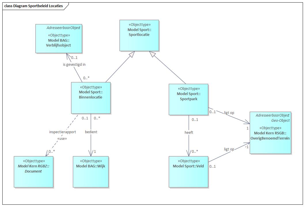
In de volgende figuur is de relatie van de sportobjecttypen te zien met de ‘Wijk’, de BAG en inspectierapporten. ‘Binnenlocaties’ bedienen een bepaalde ‘Wijk’, dit geldt niet voor de ‘Buitenlocaties’ de gemeentebreed bedienen. ‘Binnenlocaties’ zijn gevestigd in een ‘Verblijfsobject’, waarmee de relatie met de BAG is gelegd voor de ‘Binnenlocaties’. ‘Sportparken’ en ‘Velden’ liggen op een ‘Overig Benoemd Terrein’.
Inspectierapporten worden vastgelegd in een ‘Document’.

