Burgerzaken
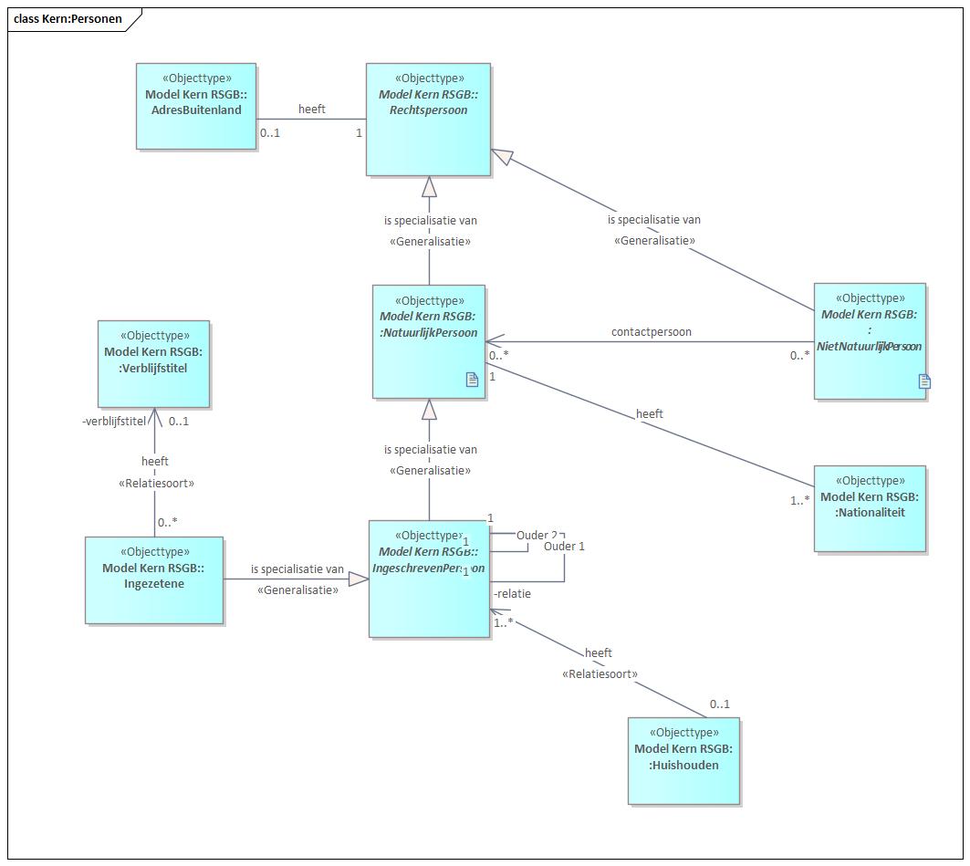
De gebruikte entiteiten bij burgerzaken zijn direct afgeleid van de RSGB. De administratie van personen is geheel ondergebracht bij ‘INGEZETENE’ en ‘INGESCHREVEN PERSOON’. De ingezetenen geven de definitie voor de inwoners en de ingezetenen geven de definitie voor inwoners met een Nederlandse identiteit, waardoor stemrecht en dergelijke kan worden verkregen. Uitwerking is te vinden in de volgende figuur.
Ingeschreven personen kunnen een rijbewijs en reisdocumenten (paspoort of identiteitskaart) hebben. ‘Ingezetene’ en ‘Ingeschreven Persoon’ worden in de RSGB aangeduid als subjecten. Bovenstaand model steunt hier sterk op. In de hierop volgende figuur is de gehele uitwerking, zoals die in het GGM wordt toegepast te zien.
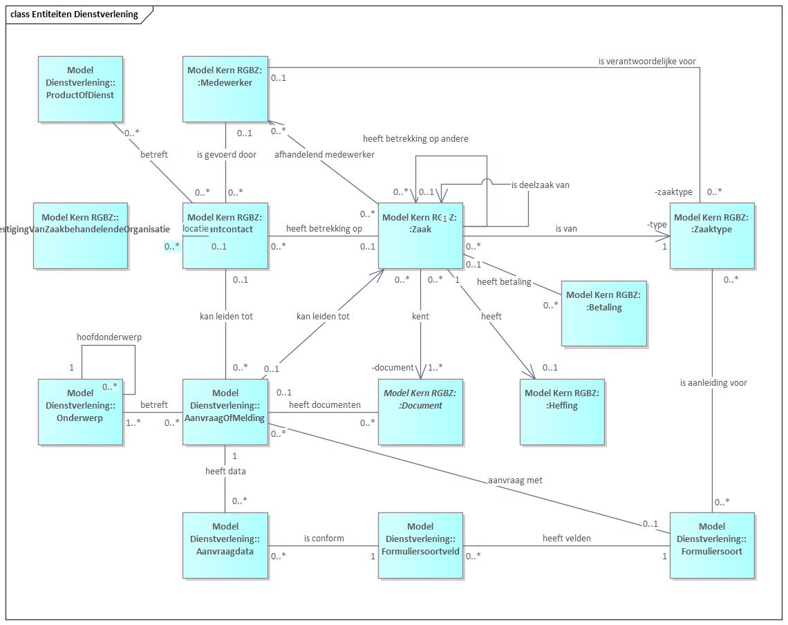
De uitwerking van de baliewerkzaamheden in het kader van burgerzaken steunt sterk op het model van dienstverlening. In Figuur is de koppeling van ‘Klantcontact’ met ‘Zaak’ uit de RGBZ getoond. Hier is te zien dat een ‘Klantcontact’ betrekking kan hebben op een ‘Zaak’. Een ‘AanvraagOfMelding’ kan leiden tot een ‘Zaak’.
Ten opzichte van de RGBZ is het model uitgebreid met een ‘Betaling’ en ‘Heffing’, immers de gemeente legt voor veel producten en diensten een ‘Heffing’ op waarop een ‘Betaling’ plaats moet vinden.
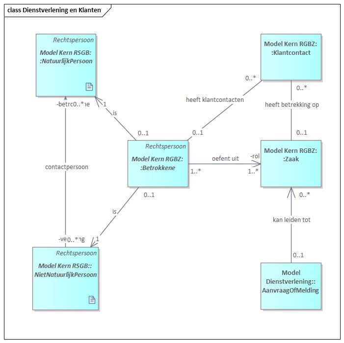
In Figuur 5 is de relatie van de ‘Betrokkene’ met het ‘Klantcontact’ en de ‘Zaak’ te zien.



