RSGB
Het “Referentiemodel Stelsel van Gemeentelijke Basisgegevens (RSGB) is een gemeentelijke standaard die helpt bij het structureren en uitwisselen van basisgegevens binnen de overheid. Het RSGB biedt een gestandaardiseerd model voor het vastleggen en uitwisselen van essentiële informatie, zoals adressen, gebouwen, wegen, en andere gemeentelijke gegevens. Het doel van het gemeentelijk RSGB is om consistentie, interoperabiliteit en efficiëntie te bevorderen binnen de gemeentelijke informatievoorziening, zodat gegevens eenvoudig kunnen worden uitgewisseld tussen verschillende gemeentelijke systemen en organisaties.
Het RSGB is gebaseerd op de Basisregistraties Adressen (BRA), Gebouwen (BGR), Personen (GBA), Bedrijven (NHR), Kadaster (BRK) en WOZ (BRWOZ) en op de grootschalige topografie die in het Informatiemodel Geografie (IMGeo) is gedefinieerd. We hebben dit aangevuld met gegevens van de voorloper van het referentiemodel, het GFO BasisGegevens uit 1998, waarbij het model bewust beperkt gehouden is.
Het referentiemodel is opgebouwd uit:
- objecttypen zoals ‘Verblijfsobject’ en ‘Ingeschreven persoon’;
- attribuutsoorten die eigenschappen van deze objecttypen beschrijven zoals ‘Bruto inhoud’ en ‘Voornamen’;
- relatiesoorten tussen deze objecttypen zoals ‘Ingeschreven persoon verblijft in Verblijfsobject’.
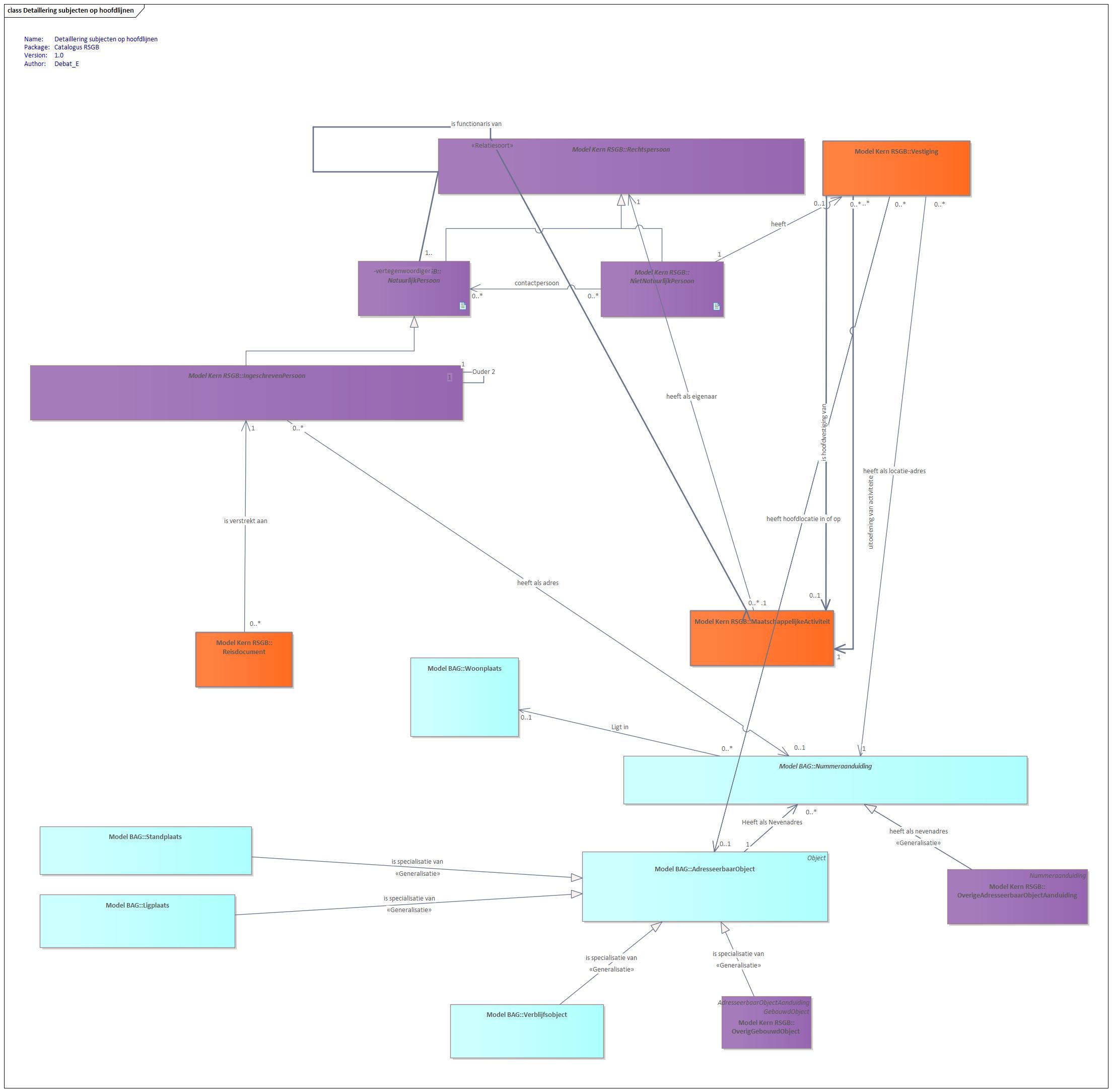
Door deze opzet is het RSGB niet gebonden aan één specifiek domein maar komen elementen uit het RSGB in verschillende domeinen voor. Het model is dan ook te gebruiken om de relaties tussen verschillende domeinen in beeld te brengen.
In onderstaand diagram ziet u het RSGB op hoofdlijnen:

Voor meer informatie over het RSGB kunt u terecht bij deze GEMMA Pagina's